91大神

91大神 2022世界大学生桥梁设计大赛线上宣讲会顺利举行

发布时间:2022-01-19 访问:

为交流比赛经验,激发长大学子创新创作激情与灵感,在91大神 大学生科技创新与创业协会的组织下,91大神 2022世界大学生桥梁设计大赛线上宣讲会于2022年1月18日晚19:30在线上顺利举行。91大神 罗晓瑜副教授、往届获国奖的彭畅暄学长及各参赛队伍参与本次宣讲会。宣讲会由公路科协竞赛部干事代奕雪主持。

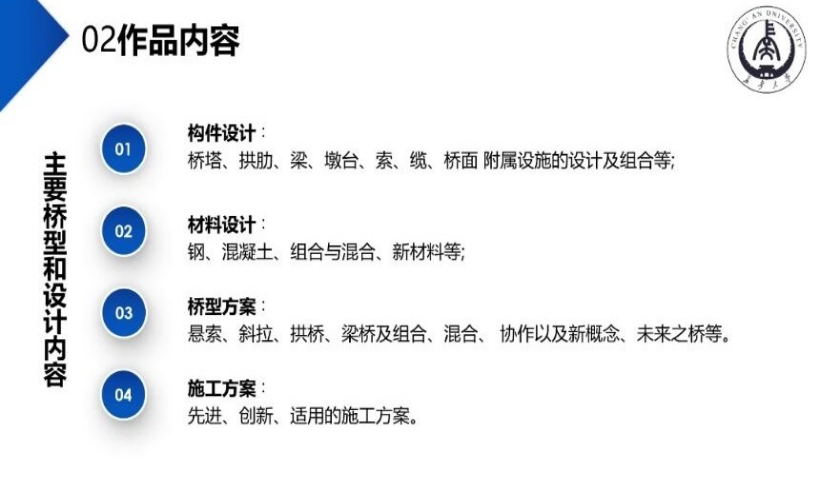
竞赛部代表刘治国同学从赛事概况、作品内容、作品提交要求、奖项设置和往届优秀作品五大方面给同学们进行了比赛的介绍。

竞赛部代表宣讲

罗晓瑜老师对往届获奖作品进行了细致的讲解,由浅入深,详细介绍了每座桥梁的选址、结构、理念、优点及不足,带同学们领略了2021世界大学生桥梁设计大赛的获奖作品。罗老师严谨生动的讲解不仅激发了同学们对比赛创作的兴趣,同时也为同学们在作品创作方面提供了思路。

罗晓瑜老师宣讲

往届获国奖的彭畅暄同学展示了自己队伍的获奖作品,为同学们指出参赛时的注意事项,同时介绍了比赛时需要用到的资料,还在作品创作灵感来源等方面给同学们分享了宝贵经验,让大家进一步感受了比赛的过程。

彭畅暄同学宣讲

宣讲会最后,老师和学长对同学们的问题进行了详细的解答、提出了中肯的建议,大家的疑惑和困难得到了解决。

此次宣讲会成功地拉开了我校2022世界大学生桥梁设计大赛的序幕,帮助报名参赛的各队伍了解比赛流程,比赛相关内容及注意事项,为比赛的顺利进行奠定了基础。祝愿各参赛队伍能荣获佳绩,再创辉煌!



供稿、供图:91大神 大学生科技创新与创业协会   审核:张吉宁